【导读】渤海汽车拟筹划重大资产重组,计划自6月3日开市起停牌
中国基金报记者 邱德坤
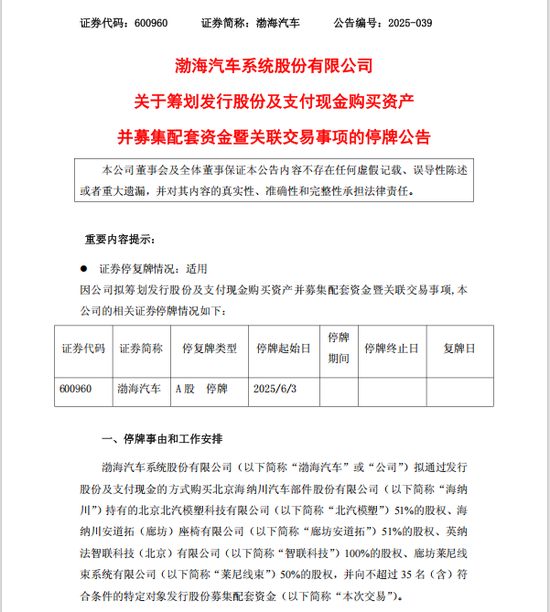
5月30日晚间,渤海汽车公告称,公司拟通过发行股份及支付现金的方式,收购北京海纳川汽车部件股份有限公司(以下简称海纳川)所持4家汽车零部件企业的控股权,预计构成重大资产重组和关联交易。
上述交易被视为北京汽车集团有限公司(以下简称北汽集团)整合旗下汽车零部件板块的重要布局。股权穿透可见,海纳川是渤海汽车的控股股东,也是北汽集团的零部件产业平台。
对此,渤海汽车计划自6月3日开市起停牌,预计停牌时间不超过10个交易日。

拟获4家汽车零部件企业控制权
公告显示,渤海汽车拟收购海纳川所持北京北汽模塑科技(维权)有限公司(以下简称北汽模塑)51%的股权、海纳川安道拓(廊坊)座椅有限公司51%的股权、英纳法智联科技(北京)有限公司100%的股权、廊坊莱尼线束系统有限公司50%的股权。

探究可见,上述4家拟被收购控制权的企业,均属于汽车零部件领域,并且在所属汽车零部件细分领域具备一定的优势。
以北汽模塑为例,其主要从事汽车保险杠、模具、塑料制品的研发、生产与销售,已在北京、合肥、重庆等五地设立生产基地。
在新势力客户的高速成长下,北汽模塑在营收增长、成本控制、客户满意度、内部运营效率、市场拓展、新产品开发、团队积极性和执行力等方面,都取得了较好成绩。
同时,廊坊莱尼线束系统有限公司专注于汽车线束的设计、制造与销售,股东海纳川、莱尼电气系统(上海)有限公司均持有50%的股份。
莱尼电气系统(上海)有限公司是莱尼旗下重要子公司。公开资料显示,莱尼是汽车行业领先的能源和数据管理产品、解决方案和服务的全球供应商,价值链涵盖电线、光纤、标准化电缆和特种电缆,以及定制开发的布线系统和相关组件、服务。
欲借并购发展壮大
近年来业绩不甚理想
官网显示,渤海汽车是北汽集团所属的上市公司,始建于1951年,1963年定点生产活塞,2004年在上交所主板上市,主导产品包含高性能活塞、轮毂、缸体缸盖、汽车空调、油箱、减振器、排气管、轻量化部件等。
回顾发展历程,渤海汽车自2015年6月以无偿转让方式进入北汽集团体系后,锚定轻量化、电动化和智能化的发展方向,着力打造汽车零部件领域的核心平台,并由此开启了并购整合之路。
2016年,渤海汽车以重组等方式,初步搭建了北汽集团在汽车零部件板块的上市平台框架。
彼时,渤海汽车收购海纳川所持海纳川(滨州)发动机部件有限公司100%的股权,以及诺德科技股份有限公司所持泰安启程车轮制造有限公司49%的股权。
2018年,渤海汽车收购了德国TRIMET集团旗下TRIMET Automotive Holding GmbH的控制权,并于2019年更名为BOHAI TRIMET Automotive Holding GmbH(以下简称BTAH)。
交易完成后,渤海汽车将产品线扩展到更多轻量化零部件领域,加快推进中高端产品的研发制造,并加速推动轻量化战略落地。
渤海汽车借助资本运作不断壮大,但近年来业绩不甚理想。2021年至2024年,渤海汽车的归母净利润分别为-0.90亿元、-0.62亿元、-1.99亿元、-12.64亿元。

其中,渤海汽车在2024年的亏损幅度明显扩大。年报显示,2024年,受德国汽车销量不及预期,原材料、劳动力、能源的价格上升,以及供应链成本上涨等因素影响,渤海汽车旗下BTAH的订单和营业收入下降,亏损额不断扩大。
BTAH正是渤海汽车此前并购获得的资产。渤海汽车介绍,BTAH长期合作的主要机加工供应商Schlote Holding GmbH破产,加剧了BTAH的亏损额和流动性压力,导致BTAH出现流动性不足的问题。
截至5月30日收盘,渤海汽车股价报4.59元/股,总市值为43.63亿元。

校对:乔伊



发表评论
2025-06-02 05:04:26回复