来源:中信建投证券研究

  文|黄文涛 朱林宁

  本文研究居民消费的转型升级,以可支配收入为起点,构建了居民收支传导简明图谱,分析了八大类消费、商品消费、服务消费的最新变化。五个领衔升级的居民消费领域将异军突起:一是科技耐用品,以AI+置换更新为代表,有百万亿规模需求空间;二是文化和旅游,是目前主要消费领域增速最高的分项;三是银发经济和医疗,新老人口较快增加,消费能力强、潜力大;四是房地产升级,造好房子和城市更新,有百亿平米的老旧住房改造需求;五是稀缺的黄金,是其他商品的重要组成,正在经历全球央行增持潮,居民购金消费保值两相宜。在新质生产力推动全要素生产率提升后,消费升级的潜力大、后劲足等。

中信建投首席经济学家黄文涛:钱向何处去?消费升级的五大领域  第1张

  当前,我国居民消费的转型升级的到来,至少有两个原因:

  一是在经过近80年的建设后,我国的生产能力历史性增长,经济发展的内生性规律正在推动需求侧共同转型升级,以实现经济结构和增长动能的新均衡。

  二是由于MAGA逆全球化扰动短期难以消除,全球经济和贸易增长持续承压,我国经济的外需环境面临诸多不确定,也要求内需作为稳经济循环的压舱石,发挥更大的作用。

  未来,我国居民消费的转型升级的展望,潜力大、后劲足:

  从短期看,居民消费的提振主要是消费信心的提振,包括增强消费能力、扩大服务消费、优化消费环境和完善社会保障等。

  从中长期看,当以新质生产力推动的要素重组,实现全要素生产率(TFP)的提升,经济的供给边界大幅扩张,在此条件下的消费扩张,潜力大,后劲足,消费升级将免于成本、通胀等因素的掣肘,实现迭代产业升级和经济动能的正循环。

中信建投首席经济学家黄文涛:钱向何处去?消费升级的五大领域  第2张

  一、前言:居民消费的转型升级

  本文研究我国的居民消费,分析其当前和下一阶段的转型升级,将会实现国民经济的供需新平衡,也将带来资本市场的投资新机遇。居民消费是需求的重要部分,也是近期政策持续关注和加力的方向。

  我国居民消费的转型升级的到来,至少有两个原因。一是在经过近80年的建设后,我国的生产能力历史性增长,经济发展的内生性规律正在推动需求侧共同转型升级,以实现经济结构和增长动能的新均衡。二是由于MAGA逆全球化扰动短期难以消除,全球经济和贸易增长持续承压,我国经济的外需环境面临诸多不确定,也要求内需作为稳经济循环的压舱石,发挥更大的作用。

  如图表1-图表3,我国以持续超20年的高投资、高资本形成,形成了现代化产业由点、到链、及面的全方位体系突破,当前,居民最终消费约占GDP的39.6%,整体正在处于探底、企稳、回升的转型升级初期。

中信建投首席经济学家黄文涛:钱向何处去?消费升级的五大领域  第3张

  二、我国居民消费:现状和未来

  2.1 简明图谱:我国居民收支传导

  本文以全国居民人均可支配收入,作为分析居民消费的起点,兼顾逻辑清晰、数据可得,构建了简明的我国居民收支传导图谱,如图表4:

  1)2024年全国居民人均可支配收入41314元,视为100%份额,传导图中的其余各项指标,数字为当年的全国居民人均数值,单位是人民币元,百分比是对可支配收入的占比,需要注明,在传导链之外的占比仅表示数值的比例关系,不一定表示其是收入的组成部分。

  2)可支配收入的左侧,是其收入的四项来源构成,分别是工资收入、经营收入、财产收入和转移收入,其中,经营收入又分为第一、第二和第三产业。

  3)可支配收入的右侧,第一和第二层是消费、储蓄和投资的分布,第三和第四次层是消费的八大分项和其子项,以及进一步的对商品消费、服务消费的穿透汇总。

  4)可支配收入的下方,是信贷和金融体系的情况,主要从人均净新增贷款开始,右下方是进一步的简明房地产金融体系,通过购房首付等环节,直接影响商品房销售规模,同时也直接或间接的影响居民的投资、储蓄和消费的分布。

中信建投首席经济学家黄文涛:钱向何处去?消费升级的五大领域  第4张

  当综合比较2024年和2019年的前后五年情况变化,如图表4-图表5,可以发现:

  1)近期居民的储蓄倾向较为明显,消费有潜力,但需要激活。

  例如,人均可支配收入在五年间累计增长34.4%左右,年化复合增速约6.1%,快于人均消费支出的累计约30.1%和年化复合5.5%水平;传导链右侧下游的新增定期存款占比显著上行,从2019年的16.0%增加至2024年的20.5%等。

  2)服务消费增速快于商品消费,占比低于商品消费,有更大的扩张空间。例如,服务消费在五年间累计增长约31.6%,年化复合增速约5.7%,快速商品消费的累计约30.3%和年化复合5.4%水平

  3)商品住宅的销售额萎缩,房地产金融体系收缩较明显,但继续收缩的空间有限。例如,2024年新增人均房贷与居民可支配收入的比例仅为3.9%,较2019年的12.6%显著下行了8.7个百分点,收缩超过2/3。

  4)新增居民消费信贷亦已收缩至较低水平,后续如收入预期回升,消费扩张的部分领域可能将迎来收入和信贷的回升双击。例如,2024年新增人均消费信贷仅占可支配收入的月0.8%。

中信建投首席经济学家黄文涛:钱向何处去?消费升级的五大领域  第5张

  接下来,本文将聚焦我国居民的消费支出,即图谱的右上方部分,进一步拆解分析其结构变化,阐释正在我国发生的消费转型升级。

  2.2 消费升级:结构变化庖丁解牛

  2.2.1 八大类消费新变化

  对消费升级的结构拆解分析,首先按我国统计局的八大类消费划分框架展开,本文测算了我国2024年全国居民消费的总支出规模、一级和二级结构分布、消费金额的规模增速、相应品类的CPI价格增速——我国的消费正在与供给侧一道,在结构变化中,稳步呈现升级,如图表6:

  1)八大类消费的增长和价格分布,整体平稳,尤其是CPI价格不高,反映我国消费的供给侧扎实,这是保证需求侧升级和扩张的必要前提。

  2)食品烟酒、衣着、居住、生活用品,即“衣、食、住”部分,整体呈“低通胀、温和增长”,目前仍是消费的主要份额,但内部结构分项走势有所分化,传统的食品、衣着、居住的商品消费的增长有限,需要新的供给产品创新,外出餐饮、茶饮、房租等相对高增项,涉及服务消费领域。

  3)交通和通信,即“行”的部分,整体呈“高增长、零通胀”,是技术进步型消费扩张的经典特征,在科技创新和产业升级带来质优价廉的更好产品后,市场消费端显著扩张。

  4)教育、文化、娱乐和旅游,涉及商品和服务的复合消费,前期的消费规模占比不大、增速不高,但扩张的弹性和潜力巨大,例如,旅游消费是主要二级分类中唯一的“较高增长、较高通胀”类型,反映了潜在需求的旺盛、目前供给的不足,是服务类消费扩张弹性和潜力的典型表现。

  5)医疗保健,整体保持“价平、量增”的态势,即涉及商品、也涉及服务,目前在总消费规模中的占比仍相对不高,未来随着人口结构变化、医疗保健水平提升,有较高的潜在消费空间。

  6)其他用品和其他服务,反映了新兴商品和现代服务消费的新增长,主要是饰品消费、金融服务和法律服务等,整体稳中有增。

中信建投首席经济学家黄文涛:钱向何处去?消费升级的五大领域  第6张

中信建投首席经济学家黄文涛:钱向何处去?消费升级的五大领域  第7张

  2.2.2 商品和服务共升级

  对商品消费和服务消费的穿透分析,是另一个重要视角。在供给侧升级带来商品升级之后,以新技术、新产品、更高全要素生产率为支撑,服务消费与商品消费共同升级、互相促进、共振上行,是应然、必然的经济和市场机遇。如图表8-图表9,当以服务消费和商品消费划分时,居民总消费中的服务消费占比已升至46.1%,正在呈现增速较高、弹性较大、趋势上行的状态。

中信建投首席经济学家黄文涛:钱向何处去?消费升级的五大领域  第8张

  当进一步穿透商品消费和服务消费的主要分项,把统计局的八大类消费子项,重构为商品类、服务类,可以发现,如图表10:1)商品消费的组成,按规模、增长等,主要有食品、耐用品、易耗品、烟酒饮料、医疗和其他商品,其中,食品、耐用品和易耗品三大权重项,整体处于较平稳状态,耐用品的近三年市场规模增长约6952亿元,是商品消费的最大增量市场;2)服务消费的组成,按规模、增长等,主要有住房、餐饮、生活、交通、通信、教育、文旅、医疗和其他服务,其中,住房服务仍是最大分项,文化和旅游服务的消费增速显著高于其他分项,近三年的市场规模增长约4717亿元,已经接近食品商品的市场增量。

中信建投首席经济学家黄文涛:钱向何处去?消费升级的五大领域  第9张

  2.3 空间广阔:哪些消费领衔升级?

  综合看,未来哪些领域的消费将领衔升级,且空间广阔?我们关注五个领域,包括科技耐用品、文化和旅游、银发经济和健康、房地产升级、稀缺的黄金。相关的政策部署,可参见前期报告《春雷响 万物新——2025年政府工作报告学习体会》,此处不再重复阐述。

  2.3.1 商品升级:科技耐用品,百万亿换新需求

  科技耐用品的消费升级,以AI+人工智能的置换更新为代表,是下一阶段消费转型升级的直接方向,也是“科技、生产、消费”螺旋共振扩张的初心方向。在现代商品生产中,先进耐用品消费的科技含量高,对居民生活的幸福感提升大,在逆全球化扰动环境中,适度超前更替,又有利于储备对不确定性的应对能力。随着AI技术在应用终端的快速落地,我国仅居民家庭存量耐用品的AI换代更新升级,即有近百万亿级别的潜在消费空间,可供后续逐年按比率释放更新需求。如图表11,按我国居民家庭的主要耐用品保有量(按统计局数据)、估测平均更新价格(按Deepseek估测普通中端产品市场均价,实际AI新产品有可能高于目前均价),可得相应品种的总潜在更新消费空间。

中信建投首席经济学家黄文涛:钱向何处去?消费升级的五大领域  第10张

  2.3.2 服务升级:文化和旅游,千亿年增弹性高

  文化和旅游的消费升级,是目前主要消费分项中增速最高、弹性最显著的领域。尤其是2024年以来,“黑神话·悟空”和“哪吒2”等一系列现象级产品出圈,科技创新、文化自信和文旅消费共振,促进文旅消费潜力的持续释放。如图表12,2024年我国居民部门的文旅和旅游消费支出规模,分别实现了21%和36%的两位数年增,年市场增量规模在千亿以上。

中信建投首席经济学家黄文涛:钱向何处去?消费升级的五大领域  第11张

  2.3.3 健康升级:银发经济和医疗,新老人口潜力大

  消费能力较强的新老人口快速增加,是我国人口结构正在发生的重要变化,相应的银发消费需求潜力巨大。未来10年,我国建国后的首批婴儿潮人口将陆续步入老年,此次新老人口的整体受教育水平、财富储备、消费意愿相对较高,对医疗、康养、护理、旅游等银发经济的潜在需求巨大。如图表13-图表14,除疫情特殊时期外,我国居民的医疗保健消费稳定增长,年市场开支规模已达3.5万亿左右——国家卫健委预计到2035年我国老年人口将达到4亿左右,即在总人口中的占比超过30%,较当前人口接近翻倍,意味着即使不考虑新老人口的较高消费能力,假设人均消费水平保持不变,相应老年人口的消费市场规模也将接近翻倍。

中信建投首席经济学家黄文涛:钱向何处去?消费升级的五大领域  第12张

中信建投首席经济学家黄文涛:钱向何处去?消费升级的五大领域  第13张

  2.3.4 地产升级:造好房子,百亿平米城市更新

  房地产消费的升级,主要来自于技术进步、建设“好房子”和城市更新改造等,我国存量商品房和老旧住房的改造需求在较快增长。住建部部长倪虹在今年两会记者会上表示,2000年以前建成的城市老旧小区都要纳入改造范围,因地制宜实施改造,建设“好房子”,不仅给新技术、新产品、新材料提供了广阔应用空间,还能释放出扩内需、促消费的巨大潜能。

  按统计局口径数据,我们估测,目前我国存量老旧住房的更新改造潜在需求达100亿平方米,且后续将逐年持续增加。如图表15,我国商品房市场在1998年房改后逐步成为住房供给主体,从2018年后逐步开始出现20年以上老房,目前规模约在19亿平,同时,商品房市场建立之前的存量老旧住房、单位房,至今房龄至少在30年或以上,目前规模约在91亿平——考虑我国住房的建筑技术近20-30年提升较快,早期住房的居住标准较低,合计存量住房的改造升级需求空间已达百亿平规模。

中信建投首席经济学家黄文涛:钱向何处去?消费升级的五大领域  第14张

  2.3.5 其他升级:稀缺的黄金,消费保值两相宜

  居民其他商品消费方面,近期价格和规模的扩张主要受黄金价格上行和黄金消费增加拉动,我们看到,不仅是居民部门,全球央行也在普遍增持黄金,考虑全球的复杂经贸环境仍在承压,黄金以其稀缺属性,成为消费保值两相宜的品种。如图表16,当前全球央行和外汇储备机构正在较显著的增持黄金、减持美元资产,2024年至今的15个月内,49个主要国家和地区已合计增持黄金储备约460吨,约占2024年全球黄金总供给的9.2%,外汇储备中的黄金占比已从约8.2%增加至约9.4%,黄金价格已历史首次突破3000美元/盎司。

中信建投首席经济学家黄文涛:钱向何处去?消费升级的五大领域  第15张

  三、结论:改革创新加持,升级水到渠成

  3.1 短期看:提振信心,居民消费有条件超预期

  行至文末,如再次回顾本文开篇的我国居民收支简明图——2024年我国居民的人均可支配收入41314元;其中,消费支出28227元,仅占68.3%;储蓄和投资13093元,占31.7%,进入定期存款8468元,占20.5%;而新增活期存款、消费贷款、购房贷款对人均可支配收入的占比或比值,皆不超过4%,较显著的低于2019年的约6%-17%左右水平;意味着全年居民部门的名义收支结余超过18.4万亿元——因此,从短期看,居民消费的提振主要是消费信心的提振,包括增强消费能力、扩大服务消费、优化消费环境和完善社会保障等。

  如图表17-图表18,居民消费的收缩预期不一定准确,事实上,如我们在《2025年或有五大预期差》报告中所述,在我国产业升级、政策行动的加持下,只要坚持贯彻落实两会的各项政策部署,下一阶段的内需扩张和消费提振是有条件超预期的,我国是目前全球少数的较高增长、较低通胀的经济体,政策空间充足,经济前景稳健。

中信建投首席经济学家黄文涛:钱向何处去?消费升级的五大领域  第16张

中信建投首席经济学家黄文涛:钱向何处去?消费升级的五大领域  第17张

  3.2 中长期:TFP提升后,消费的潜力大后劲足

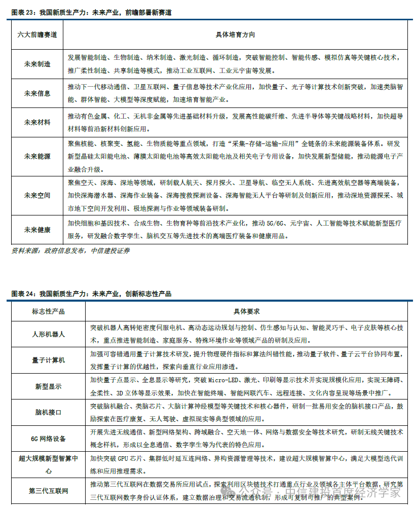
  从中长期看,当以新质生产力推动的要素重组,实现全要素生产率(TFP)的提升,经济的供给边界大幅扩张,在此条件下的消费扩张,潜力大,后劲足,消费升级将免于成本、通胀等因素的掣肘,实现迭代产业升级和经济动能的正循环。如图表19-图表24,2024-2025年,我国的科技创新和产业革命正在发生,从中国制造2025、到战略新兴产业、再到未来产业,新质生产力的软硬件产品持续突破,在资产市场上,新质生产力的生产和消费板块亦全面成长。

中信建投首席经济学家黄文涛:钱向何处去?消费升级的五大领域  第18张

中信建投首席经济学家黄文涛:钱向何处去?消费升级的五大领域  第19张

中信建投首席经济学家黄文涛:钱向何处去?消费升级的五大领域  第20张

中信建投首席经济学家黄文涛:钱向何处去?消费升级的五大领域  第21张

中信建投首席经济学家黄文涛:钱向何处去?消费升级的五大领域  第22张

中信建投首席经济学家黄文涛:钱向何处去?消费升级的五大领域  第23张

中信建投首席经济学家黄文涛:钱向何处去?消费升级的五大领域  第24张

中信建投首席经济学家黄文涛:钱向何处去?消费升级的五大领域  第25张

中信建投首席经济学家黄文涛:钱向何处去?消费升级的五大领域  第26张

  当前全球产业发展和经济形势复杂多变,需关注潜在的海外经济波动、金融稳定、地缘局势等不确定性因素的潜在风险和可能影响。2021年以来,部分主要发达经济体通胀压力高位,经济增长持续放缓,货币等经济政策面临两难。2022年以来,部分发达经济体央行持续加息对抗通胀,进一步增加了全球经济和债务压力,多数新兴和发展中经济体面临增长减速、资金流出和输入性通胀等压力。2023年和2024年以来,全球经贸和产业链波动、地缘形势和债务风险等不确定性因素仍然存在,全球经济持续面临粮食、能源和供应链等供给侧扰动,部分发达经济体前期货币投放和补贴政策之后的通胀扰动仍未平抑。2025年至今,美国特朗普新一届任期的政策调整正在较快进行,下一阶段全球经济在总量增长、结构调整和发展前景等领域的不确定性风险仍然相对较高。